En un innovador cruce entre biología e inteligencia artificial, científicos de la Kyung Hee University y el Korea Institute of Science and Technology (KIST) desarrollaron plantas de tomate editadas con CRISPR especialmente adaptadas a los sistemas de agricultura vertical. Las nuevas líneas presentan un crecimiento compacto, alto rendimiento y eficiencia fotosintética intacta, características que las convierten en un modelo para la producción de alimentos en entornos urbanos controlados. El estudio, publicado en Plant Phenomics, demuestra cómo la combinación de edición genética de precisión y análisis automatizado mediante IA puede redefinir la agricultura del futuro: más inteligente, más sustentable y con menos dependencia del espacio físico.
ChileBio / 5 de octubre, 2025.- En un avance que combina edición genética, inteligencia artificial y agricultura vertical, investigadores de la Kyung Hee University y el Korea Institute of Science and Technology (KIST) han desarrollado una nueva variedad de tomate editado con CRISPR diseñada para crecer de manera más compacta y eficiente en espacios controlados, como los sistemas de cultivo vertical.
La innovación —publicada en septiembre en la revista Plant Phenomics— apunta a un desafío clave de la agricultura moderna: cómo producir más alimentos en menos espacio y con menos recursos, en un planeta cada vez más urbanizado y con menor disponibilidad de tierra cultivable.
[Recomendado: Startup británica desarrolla tomate editado genéticamente que produce «hasta un 400% más de frutos» en agricultura vertical]
Ingeniería genética inspirada en la Revolución Verde
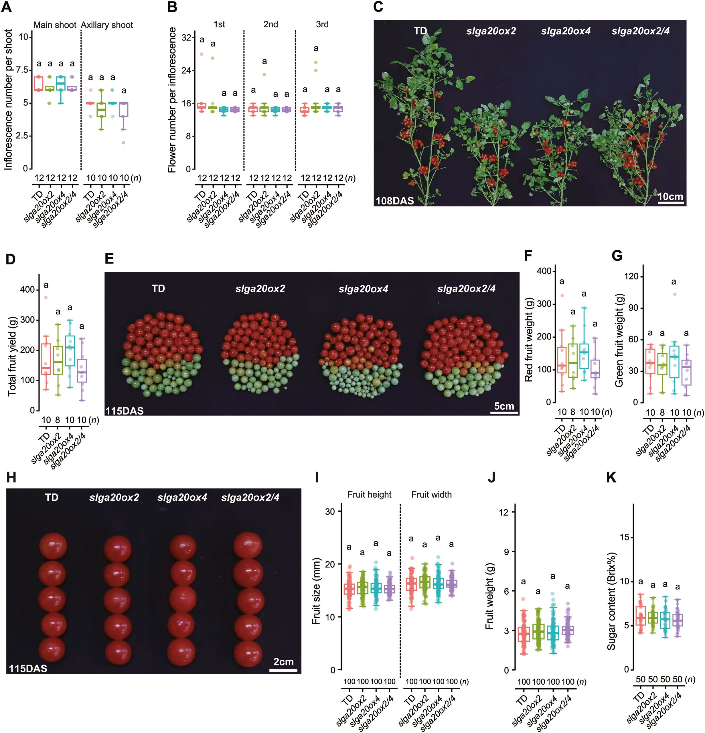
El equipo científico utilizó la herramienta CRISPR-Cas9 para editar genes responsables de la producción de giberelinas, unas hormonas vegetales que regulan el crecimiento de tallos y hojas. En particular, se editaron los genes SlGA20ox2 y SlGA20ox4, conocidos por haber sido fundamentales en el desarrollo de variedades de trigo y arroz semienanas durante la Revolución Verde.
El resultado fueron plantas de tomate más bajas, con tallos más cortos y menos espacio entre las flores, lo que las hace ideales para crecer en ambientes verticales o de alta densidad. A pesar de su menor tamaño, las plantas mantuvieron su rendimiento y calidad de fruto, demostrando que es posible rediseñar la arquitectura vegetal sin sacrificar productividad.

Fotosíntesis intacta y análisis inteligente con IA
A diferencia de lo que suele ocurrir en variedades compactas, los científicos comprobaron que los tomates editados no perdieron su capacidad fotosintética. Las mediciones de eficiencia (Fv/Fm) y contenido de clorofila mostraron niveles equivalentes a los de plantas normales, indicando que la edición genética no afectó la salud ni la función de las hojas.
Para analizar los efectos fisiológicos sin destruir las plantas, los investigadores usaron imágenes de fluorescencia de clorofila combinadas con un modelo de aprendizaje profundo (deep-learning) tridimensional (3D-CNN). Este sistema logró identificar las plantas editadas con un 84 % de precisión, superando métodos tradicionales de análisis de imagen. Esta integración entre biología y visión computacional abre una nueva era de “fenotipado inteligente”, permitiendo evaluar miles de plantas sin manipulación física.
[Recomendado: Con edición genética obtienen variedad de tomate que permite reducir en 85% el espacio para su cultivo]
Cultivos diseñados para las ciudades
El tomate es una de las hortalizas más consumidas del mundo y, sin embargo, su morfología natural —de crecimiento continuo e indeterminado— no se adapta bien a los entornos urbanos o a la agricultura vertical, donde la eficiencia del espacio y la energía es crucial.
Con esta edición genética, las plantas desarrolladas por el equipo coreano representan un modelo de cultivo ideal para granjas verticales y entornos controlados:
Baja estatura y alta densidad de plantación.
Eficiencia fotosintética estable.
Producción sostenida de frutos.
Detección automatizada del rendimiento mediante IA.
Hacia una agricultura más compacta y sustentable
El estudio demuestra que la combinación de edición génica de precisión y fenotipado automatizado con inteligencia artificial puede acelerar el diseño de plantas adaptadas a los desafíos del siglo XXI: menos tierra disponible, más población urbana y la necesidad de producir alimentos todo el año en espacios cerrados.
Además, los autores destacan que la plataforma analítica utilizada en este estudio es mucho más accesible y económica que los sistemas tradicionales de fenotipado de precisión, los cuales suelen requerir equipos espectroscópicos o sensores multicanal de alto costo. Esta reducción en los costos no solo facilita la aplicación práctica y la escalabilidad del enfoque basado en aprendizaje profundo volumétrico, sino que también abre la puerta a su uso en una amplia gama de cultivos.
El avance abre la posibilidad de adaptar la misma estrategia a otras especies frutales y hortalizas, impulsando el desarrollo de nuevos ecosistemas de agricultura urbana, donde la tecnología y la biología trabajan en conjunto para alimentar al mundo de manera más limpia, precisa y sostenible.
Referencia:
Jeon, Y.-J. et al. (2025). Volumetric Deep Learning-Based Precision Phenotyping of Gene-Edited Tomato for Vertical Farming. Plant Phenomics, 7:100095. DOI: 10.1016/j.plaphe.2025.100095

